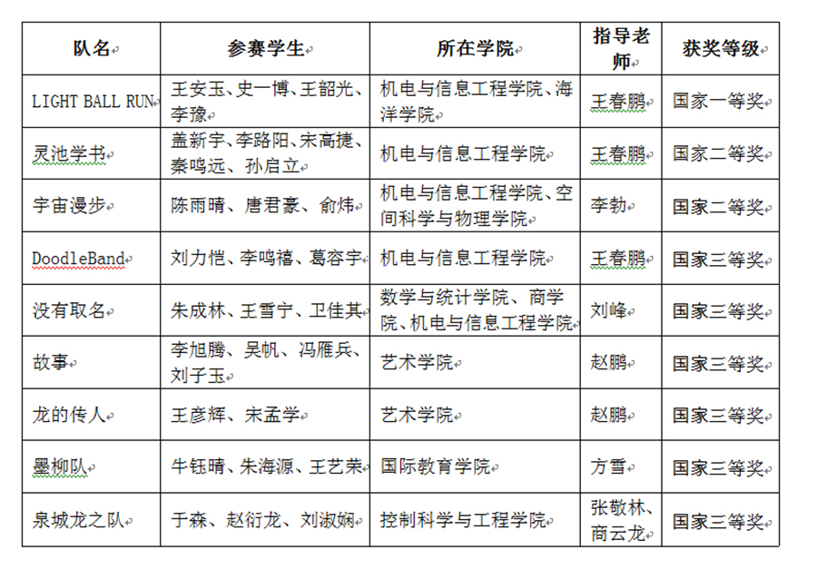
[本站讯]近日,第十五届中国大学生计算机设计大赛落下帷幕。山东大学9支队伍入围决赛,“LIGHT BALL RUN”团队项目获得国家一等奖,“灵池学书”“宇宙漫步”两支团队项目获得国家二等奖,“DoodleBand”“没有取名”“故事”“龙的传人”“墨柳队”“泉城龙之队”等6支团队项目获得国家三等奖。

“LIGHT BALL RUN”团队项目“拾字·着光”将光作为汉字的载体,色彩作为词句的意象,“着光(点亮和为光着色)”则意味着“组合成字,组字成词”,将“被光遗忘”的废墟作为“失落文字”的隐喻。项目通过游戏的形式为汉字等中国传统文化提供一种当代的应用与转换,让用户在收集“文字石”、组合汉字的过程中点亮世界,作为汉语言文化的传承与传播者以一种更为生动的方式感受汉字等中国传统文化的魅力。“灵池学书”团队项目利用AR技术赋予传统书法全新的呈现形式,打造寓教于乐的书法教育APP,创造性还原了真实的书画创作过程,有着丰富有趣的书法汉字教学系统与优秀的美术风格,兼具教学性、娱乐性与艺术性。让用户在使用过程中认识美、爱好美、创造美。“宇宙漫步”项目基于VR和AR技术,以“天问一号”着陆区形貌和气象为认知对象,实现着陆区三维真实场景和“祝融号”火星车建模,对着陆区中典型地貌进行认知,并实现了“祝融号”与火星尘暴、尘卷风天气系统之间的互动。该APP能够增强用户对我国深空探测任务的了解和兴趣。“DoodleBand”团队项目利用投影交互实现儿童音乐启蒙。“没有取名”团队项目用大数据解读了做好疫情防控的必要性。“故事”团队项目以宣传卷轴为设计载体,利用“同字而不同义”的创意全方位地讲述了“故事”的语言魅力。“龙的传人”团队项目以宣传手册为设计载体,利用“通感”的创意全方位地讲述了“唐诗宋词元曲”的国韵之美。“墨柳队”项目以“春夜洛城闻笛”为主题,制作了一则以学生为主体的微课,通过情景交互和师生在线开展了一节沉浸式课堂教学。“泉城龙之队”项目针对当今服装销售行业的预测问题,提出了基于迁移学习的有序神经元LSTM网络的线上服务产品销售预测模型,可以从神经元的排序中学习到额外的知识,获得更好的预测效率和预测精度。
本次比赛的主要获奖团队分别来自机电与信息工程学院大学生创新创业基地、艺术学院、国际教育学院和控制科学与工程学院。
中国大学生计算机设计大赛是我国最早面向本科大学生的赛事之一,被中国高等教育学会列入中国高校创新人才培养暨学科竞赛评估排行榜。大赛的目的是以赛促学、以赛促教、以赛促创,为国家培养德智体美劳全面发展的人才服务。自2008年创办至今已举办十五届,每年参与人数达到十余万人次,是提升学生创新实践能力和培养团队精神的国家级创意性科技竞赛。本届大赛分设上海、南京、杭州、厦门、济南和沈阳6个国赛决赛区,全国约有770余人次评审专家以现场与网络评审的形式参加国赛的决赛评审工作,最终评定出获奖作品4506件,其中一等奖294件、二等奖1554件,三等奖2658件。山东大学作为济南决赛区的承办单位,于今年7月23日至7月25日承办了的2022年第十五届中国大学生计算机设计大赛济南决赛区的比赛,承担了决赛阶段的各项工作,为大赛顺利开展提供了坚实保障。