半岛官网iOS app下载
山大邮箱 | 投稿系统 | 高级检索 | 旧版回顾
复杂检索

视点首页 > 学术预告 > 正文

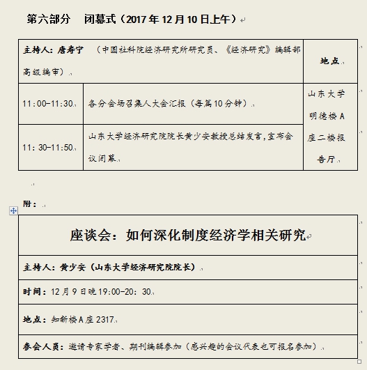
2017年中国制度经济学论坛

发布日期:2017年12月08日 15:20 点击次数:

时间 12月9—10日(周六-周日) 地点 中心校区
本站讯 讲座时间



【作者:田川    来自:经济研究院    编辑:新闻中心总编室    责任编辑:小冰 思萱  】

 匿名发布 验证码 看不清楚,换张图片
0条评论    共1页   当前第1拖动光标可翻页查看更多评论

免责声明

您是本站的第: 位访客

新闻中心电话:0531-88362831 0531-88369009 联系信箱:xwzx@sdu.edu.cn

建议使用IE8.0以上浏览器和1366*768分辨率浏览本站以取得最佳浏览效果

欢迎关注山大视点微信

Baidu
map