[本站讯]小麦是我国的主粮作物之一,保障小麦稳产,对确保我国乃至世界粮食安全具有举足轻重的意义。但是,随着全球气候的变化和非生物逆境的加剧,小麦产量受到严重影响,其中干旱胁迫使小麦产量下降了15%以上。因此,解析小麦抗逆遗传基础,鉴定小麦抗旱关键基因及其优异单倍型,对于小麦抗旱遗传改良和分子育种具有重要意义。
围绕上述问题,3月2日,生命科学学院夏光敏/王勐骋教授课题组在国际学术期刊Nature Communications在线发表了题为“Allelic variation ofTaWD40-4B.1contributes to drought tolerance by modulating catalase activity in wheat”的研究论文。

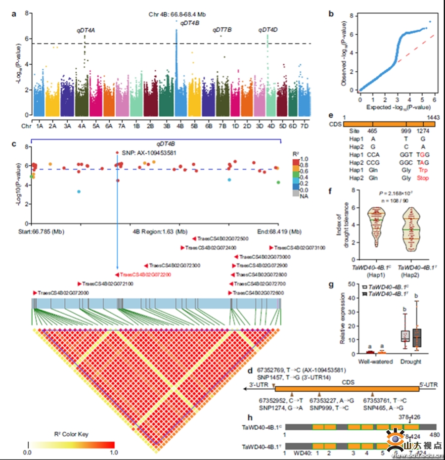
该研究通过GWAS分析鉴定到小麦4B染色体上的抗旱主效遗传位点qDT4B。该位点近15年来已经被国内外的研究多次报道,而且在水稻等作物的共线性区域也存在抗旱QTL,但是,该遗传位点中的抗旱基因一直未被鉴定到。该研究发现,qDT4B中的WD40蛋白编码基因TaWD40-4B.1是抗旱关键基因。小麦自然群体中TaWD40-4B.1编码区第1274位碱基的无义突变导致编码区提前终止,形成全长单倍型TaWD40-4B.1C和截短单倍型TaWD40-4B.1T;该碱基的无义突变与小麦自然群体的抗旱能力高度关联,携带TaWD40-4B.1C小麦的抗旱性明显高于携带TaWD40-4B.1T小麦。



为了系统分析TaWD40-4B.1C和TaWD40-4B.1T的抗旱功能,本研究利用山融3号(携带TaWD40-4B.1C)和扬麦20(携带TaWD40-4B.1T)两个品种,构建TaWD40-4B.1C和TaWD40-4B.1T过表达系和RNAi株系,验证了TaWD40-4B.1C提高小麦的抗旱能力和节水产量,而TaWD40-4B.1T无明显作用。通过杂交和连续回交的方法构建了两种单倍型的近等基因系,发现TaWD40-4B.1C的导入明显提高携带TaWD40-4B.1T的旱敏小麦材料的抗旱能力。TaWD40-4B.1C的过表达、RNAi和回交导入等遗传操作均不影响正常条件下小麦的生长和产量。同时,TaWD40-4B.1C能显著提高小麦的耐盐、耐碱和耐热能力,显示了TaWD40-4B.1C在非生物胁迫广谱抗性小麦分子育种中具有较强的潜力。
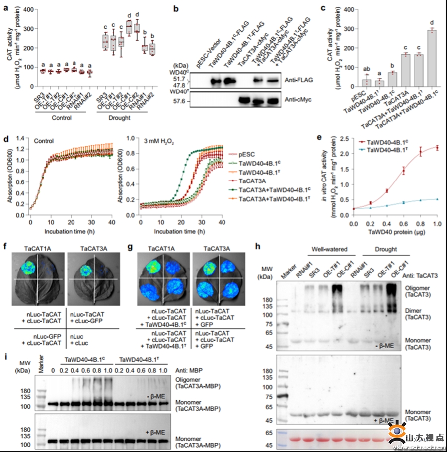
研究发现,TaWD40-4B.1C和TaWD40-4B.1T能特异性地与经典型过氧化氢酶TaCAT1和TaCAT3互作,而不与非经典型TaCAT2(具有transnitrosylase活性)互作,而且TaWD40-4B.1C与TaCAT1和TaCAT3的互作能力明显强于TaWD40-4B.1T。进一步分析表明,TaWD40-4B.1C作为分子伴侣,促进过氧化氢酶的多聚化,提高过氧化氢酶活性,降低干旱条件下的ROS水平,避免ROS的过度积累,提高小麦的抗旱能力。
单倍型追溯和分布分析显示,TaWD40-4B.1的等位变异发生在六倍体小麦中。栽培品种中TaWD40-4B.1T的比例高于农家种,表明TaWD40-4B.1T在育种过程中被选择;另一方面,抗旱单倍型TaWD40-4B.1C的比例与不同麦区的年均降雨量负相关,表明TaWD40-4B.1C在旱区小麦育种过程中更多地被保留。
综上,本研究挖掘并获得了小麦抗旱新基因TaWD40-4B.1及其抗旱单倍型,阐明了TaWD40-4B.1在干旱(非生物胁迫)下ROS稳态调控中的分子机制,为小麦抗旱新品种的培育提供了重要的新基因资源和编辑靶点。
山东大学生命科学学院、植物发育与环境适应生物学教育部重点实验室王勐骋教授和夏光敏教授为该论文的通讯作者。学院博士研究生田庚为该论文的第一作者。该研究得到国家重点研发计划、山东省自然科学基金重点项目和国家自然科学基金等项目的资助。
原文链接:https://www.nature.com/articles/s41467-023-36901-6